circuits
schematics
diagrams
FreeCircuits.net

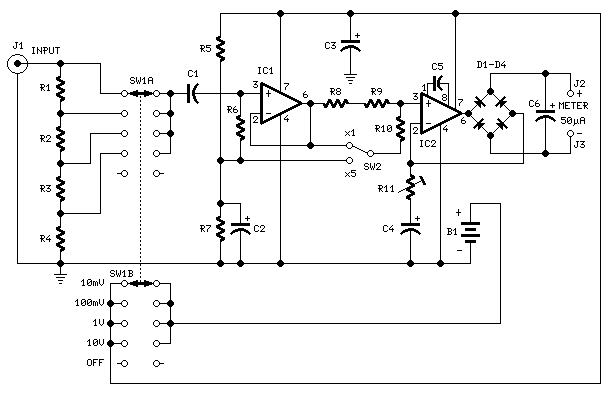
Precision Audio Millivoltmeter
By internum
Simply connect to your Avo-meter set @ 50΅A range.

Precision Audio Millivoltmeter circuit
Parts:
R1_____909K 1/2Watt 1% Metal Oxide Resistor R2______90K9 1/2Watt 1% Metal Oxide Resistor R3_______9K09 1/2Watt 1% Metal Oxide Resistor R4_______1K01 1/2Watt 1% Metal Oxide Resistor R5_____100K 1/4W Resistor R6_______2M2 1/4W Resistor R7______82K 1/4W Resistor R8______12K 1/4W Resistor R9_______1K2 1/4W Resistor R10______3K3 1/4W Resistor R11____200R 1/2W Trimmer Cermet C1_____330nF 63V Polyester Capacitor C2,C3__100΅F 25V Electrolytic Capacitor C4_____220΅F 25V Electrolytic Capacitor C5______33pF 63V Polystyrene Capacitor C6_______2΅2 63V Electrolytic Capacitor D1-D4___1N4148 75V 150mA Diodes IC1_____CA3140 Op-amp IC2_____CA3130 Op-amp SW1_____2 poles 5 ways rotary switch SW2_____SPDT switch J1______RCA audio input socket J2,J3___4mm. output sockets B1______9V PP3 Battery Clip for PP3 Battery
Notes:
-
Connect J2 and J3 to an Avo-meter set @ 50΅A range
-
Switching SW2 the four input ranges can be multiplied by 5
-
Total fsd ranges are: 10mV, 50mV, 100mV, 500mV, 1V, 5V, 10V, 50V
-
Set R11 to read 1V in the 1V range, with a sinewave input of 1V @ 1KHz
-
Compare the reading with that of another known precision Millivoltmeter or with an oscilloscope
-
The oscilloscope reading must be a sinewave of 2.828V peak to peak amplitude
-
Frequency response is flat in the 20Hz-20KHz range
-
If you have difficulties in finding resistor values for R1, R2, R3 & R4, you can use the following trick:
R1 = 10M + 1M in parallel
R2 = 1M + 100K in parallel
R3 = 100K + 10K in parallel
R4 = 1K2 + 6K8 in parallel
All resistors 1% tolerance
1757
19 September 2009
