circuits
schematics
diagrams
FreeCircuits.net

Programmable Bench Power Supply
By internum
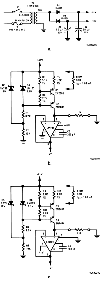
The complete power supply shown in Figure 1 is a programmable positive and negative power supply. The regulator section of the supply comprises two voltage followers whose input is provided by the voltage drop across a reference resistor of a precision current source.

Figure 1. Low-Power Supply for Integrated Circuit Testing
Programming sensitivity of the positive and negative supply is 1V/1000Ω of resistors R6 and R12 respectively. The output voltage of the positive regulator may be varied from approximately +2V to +38V with respect to ground and the negative regulator output voltage may be varied from −38V to 0V with respect to ground. Since LM107 amplifiers are used, the supplies are inherently short circuit proof. This current limiting feature also serves to protect a test circuit if this supply is used in integrated circuit testing.
Internally compensated amplifiers may be used in this application if the expected capacitive loading is small. If large capacitive loads are expected, an externally compensated amplifier should be used and the amplifier should be overcompensated for additional stability. Power supply noise may be reduced by bypassing the amplifier inputs to ground with capacitors in the 0.1 to 1.0 μF range.
2202
10 December 2007
See also:
We recommend mail Your documents to our office via USPS Priority Mail or DHL. Georgia apostille.
